こんにちは!Ahrefs(エイチレフス)日本マーケティング統括の Taka です。
ここ最近、検索の前提が前と変わってきたと感じる場面がさらに増えました。AI 検索の広がりや、Google の AI による概要の登場によって、私たちの検索体験は想像以上に速く、そして複雑になっています。キーワードを入力し、一覧から選び、リンクをたどる。そうした従来の流れが、少しずつ揺らいでいる印象です。
では、この環境でもし検索ボリュームだけを頼りにした SEO を続けていたら、どうなるでしょうか。数字は伸びているのに、成果につながらない。そんな違和感を覚えている方もいるかもしれませんね。
AI が回答そのものを提示する時代において、問われているのは単なる順位ではなく、「検索意図」をどこまで深く捉えられているかということ。いわば、AI 検索時代の文脈に合わせた「AI SEO」の視点が、これまで以上に重要になっていると感じます。
今回は、「検索意図」を軸に、AI 時代の SEO 対策のあり方について整理してみます。表面的なテクニックではなく、構造としてどう向き合うべきか。そのヒントを、一緒に考えていきましょう。
皆さんは最近、どのようなキーワードで検索をしましたか?
単なる単語の組み合わせだけでなく、文章のような「会話調」で問いかけたり、検索結果の画面だけを見てそのままブラウザを閉じたり。そんな機会が、ずいぶんと増えているのではないでしょうか。
これまで、SEO におけるキーワード調査といえば、主に検索ボリュームや競合性を調べるものとして捉えられてきました。Ahrefs でも、初心者の方が最初に取り組むべき基礎として、まずは「検索ボリューム」に注目することをお伝えしてきました。
ですが、AI 検索の普及や、それに伴うゼロクリック検索の拡大といった変化を目の当たりにしていると、ボリュームという「数字」だけでは、ユーザーの本当の検索意図を正しく捉えられなくなってきていると感じています。
AI 検索はいつから始まったのか?
振り返れば、2024 年 5 月に Google が検索エンジンに本格的な「AI による概要」の導入を発表し、同年 8 月には日本でも提供が開始されました。それからわずか 1 年ほどで、AI 検索は私たちの日常的な検索体験の一部となりました。
AI の登場は、ユーザーがキーワード単体ではなく「〇〇について詳しく教えて」といった会話調のクエリを多用するきっかけになりました。同時に、検索結果の回答だけを見て解決する、ゼロクリック検索の飛躍的な増加ももたらしています。
こうした会話調や質問型のクエリは、従来のキーワード検索とは性質が異なります。そのため、ボリュームの大小だけを見ていると、現実の検索行動との間に大きな「ズレ」が生じてしまう。結果として、これからの AI SEO は、調査の難易度が格段に上がったと言えるかもしれません。
キーワード調査はボリュームから検索意図へ
AI SEO という文脈では、キーワード調査の軸が少しずつシフトしています。ボリュームを見ることは引き続き大切です。ただ、それだけでは足りない。これからより重要になるのは、そのキーワードの裏にある検索意図です。ユーザーは何を知りたいのか。どんな状況で検索しているのか。どの段階にいるのか。そこまで想像できるかどうかで、打ち手は大きく変わってきます。
検索意図に注目したキーワード調査のポイント
- ユーザーが解決したい事柄は何か
「知りたい」「行きたい」といった、検索行為の根源にある動機を深く掘り下げること。 - 「ディープ検索」の兆しがあるか
〇〇の使い方」や「機能説明」など、特定のブランドやサービスを深掘りしようとする意図が含まれているか。
ここからは、キーワード調査の基本と AI SEO の視点を取り入れたキーワード調査、それから Ahrefs MCP サーバーを使った定量分析についてお話ししていきます。(MCP サーバーについては後ほど詳しくご紹介しますね)
まずは、キーワード調査の本来の目的について考えてみたいと思います。
これまでの SEO におけるキーワード調査とは、ユーザーが入力する言葉の中から自社に関連するものを見つけ出し、その価値を評価するプロセスでした。いわば、サイトへの「トラフィックを得るための手段」として捉えられてきたわけです。
一方で、AI 検索が主流となりつつある今、そこに新しい視点を加える必要が出てきました。それは、「生成 AI の回答や AI による概要の情報源として、正しく選ばれるかどうか」という視点です。
なぜなら、AI を用いた検索では、ロングテールキーワードや会話調・質問型のクエリを通して、AI 側が「問いの全体像」を深く理解しようとしているからです。AI は学習や対話を通じて、ユーザーが本当に求めている回答に、より近いものを提供しようと進化し続けています。
私たち Ahrefs は、検索行動を「心の声を映す鏡」と捉えています。ユーザーが何を知りたいのか、どんなことに悩んでいるのか。その答えは、常に検索行動の中に表れると考えているからです。つまり、検索キーワードは単なる集客のフックではなく、ユーザーの検索意図を深く知るための大切な手がかりなんです。
AI SEO の時代になっても、キーワード調査が戦略の根幹であることに変わりはありません。ただ、これからは「数字を集めること」以上に、そこから読み取った検索意図をどうコンテンツや戦略に活かしていくかが、より重要になるのではないかと感じています。
ここからは、AI 検索時代の視点に立ったキーワード調査の具体的な進め方について、整理してみたいと思います。ツールの活用例としては、Ahrefs キーワードエクスプローラーをベースに解説していきます。
① 目的の設定(誰の何を解決したいか)
AI 検索が当たり前になる中で、キーワード調査の本質は、これまで以上に「検索意図を深く理解し、読み解くこと」に集約されていくと考えています。検索意図を読み解くとは、単に言葉の意味を調べることではありません。「誰が、どのような状況で、何を解決したいのか」という、ユーザーの背景にあるストーリーを把握することです。
例えば、「SEO 対策 AI」というキーワード一つをとっても、ユーザーが求めているものは一様ではありません。
- 概念をざっくり知りたいのか
- すぐに導入できるツールを探しているのか
- 具体的な運用施策を学びたいのか
このように意図が異なれば、当然、届けるべき情報も全く変わってきます。この違いを無視してコンテンツを作っても、検索結果で評価されにくいだけでなく、最終的にユーザーの満足を得ることは難しいのではと思います。
② キーワード調査
ここでは、AI 検索時代にますます重要度が増している「ロングテールキーワード」や「質問型検索」に焦点を当てた、Ahrefs キーワードエクスプローラーの使い方を解説します。

まず初めに注目したいのが、会話調の「質問型検索」です。
例えば「AI SEO」というワードで調べてみると、こうした質問形式のクエリは、単体での検索ボリュームこそ決して大きくはありません。ですが、ユーザーが抱えている具体的な「疑問」を抽出するには、非常に優れたヒントになります。
「〇〇とは?」「どうすればいい?」「いつから始まった?」
こうした自然な文章に近いクエリを拾い上げていくと、ユーザーの悩みや知りたいことが、より鮮明に浮かび上がってくる。検索結果の中にある「どこ?」や「どれ?」といった言葉の断片をたどり、どのようなコンテンツが求められているのかを丁寧に読み解くこと。これこそが、これからの SEO 対策に求められている本質的な作業なのかな、と感じています。

次に注目したいのが、ロングテールキーワードです。
Ahrefs のフィルタリング機能を活用して、3 語や 4 語以上のキーワードを抽出してみてください。さらに「特定の単語を含むキーワード」の抽出を組み合わせることで、ユーザーが解決したい事柄がさらにクリアに見えてきます。
例えば、AI SEO の対策についてのコンテンツを企画しているとしましょう。検索意図を深く読み解くためには、単語数と特定のキーワードによるフィルタリングを掛け合わせてみるのがおすすめです。こうすることで、ユーザーが何を知りたがっているのか、その「解像度」を格段に上げることができます。その解像度の高いクエリから読み取った意図を、そのまま戦略に活かしていくのが良いかと思います。

キーワード調査における検索意図の分類
参考までに、検索意図を分類する際の代表的な 6 つのタイプを挙げておきます。ご自身の調査結果がどこに当てはまるか、照らし合わせてみてください。
- 情報収集(Informational):純粋に知識を得たい時
- 案内(Navigational):特定のサイトやブランドに辿り着きたい時
- 商業調査(Commercial investigation):複数の選択肢を比較検討したい時
- 取引(Transactional):購入や申し込みなど、具体的なアクションを起こしたい時
- ブランド検索意図(Brand Intent):特定の製品やサービスについて深く知りたい時
- ローカル検索意図(Local Intent):近隣の店舗やサービスを探している時
キーワード調査の基礎、検索意図分類の詳細はこちらをご覧ください。
③ SERP 分析
キーワード調査を進める上で、実際の検索結果画面(SERP)を丁寧に観察することも、欠かせないプロセスの一つです。画面上のデータから、ユーザーが求めている「情報の温度感」を読み取っていくわけです。
【SERP 画面で特に注目すべきポイント】
- 上位サイトの内容:タイトルや見出し、構成から、何が「正解」とされているかを探る
- 情報の空白(ギャップ):読み解いた検索意図に対して、まだ満たされていない要素はないか
- 検索意図の傾向:全体として、どんな解決策が好まれているか
Ahrefs のキーワードエクスプローラーを使えば、SERP 画面全体を俯瞰できるのはもちろん、上位ページの概要や被リンク状況、現在のトラフィック推移までを、一つの画面で確認することができます。また、AI が予測した「ページタイプ(ブログ記事なのか、商品ページなのか等)」も把握できるので、検索意図ごとにクエリをグルーピングしていく際にも、非常に役立つのではないかと。こうしてグループ分けを行っておくと、情報の網羅性が高いコンテンツ設計もしやすくなるのではと思います。

「AI SEO」というキーワードで意図をグルーピングしてみたところ、AI を用いた SEO の「基礎と実践」を求める層が最も多く、より深い専門知識を求める層はまだ少ないことが分かりました。ここから読み取れるのは、基礎的なコンテンツは需要がある一方で、競合も多く激しい競争になるということ。一方で、深い専門知識を突くコンテンツは、執筆の力量は求められますが、競合が少ない「狙い目」の領域であるとも捉えられます。こうしたパワーバランスを把握できるのが、分析の面白いところですね。

さらに、SERP 分析では「特定の事象が起こる前後」を比較してみるのも有効な手法です。例として、AI 検索の影響が出る前後で意図の変化を追ってみました。
2024 年 4 月の時点では、AI を活用した施策への「未来予測」的な意図が中心でした。それが現在では、より具体的な「戦略の理解と実践」へと進化していることが読み取れます。こうした変化をいち早く捉えることで、リライトすべき既存コンテンツを特定し、これまで積み上げてきた信頼を引き継ぎながら、新しい時代に対応させていく。そんな一歩進んだ AI SEO 対策も、可能になるのではと思います。

ビッグキーワードで上位を狙うのは、決して簡単なことではありません。
ですが、検索意図が明確なロングテールキーワードであれば、競合が少なく、着実に成果に繋がるケースが多い、とも考えられます。いわゆるロングテール検索は、一つひとつのボリュームこそ小さいですが、ユーザーの「解決したいこと」が具体的に含まれている傾向があるからです。そこに丁寧に応えていくことで、不必要な競争を避け、高いコンバージョン率を期待できるようになるのではと思います。
また、AI 検索によって生成される回答は、情報の「つながり」を学習しています。重要なポイントを押さえて情報の網羅性を高めることは、AI による要約や回答の中に、自社のコンテンツを自然に組み込ませるための有効な手段になるはずです。
網羅性を高めるための分析ポイント
網羅性を高めるといっても、単に関連キーワードを詰め込めばいいわけではありません。 大切なのは、ユーザーが抱くであろう「一連の問い」を、どれだけ自然にカバーできているかという視点です。
【分析の際に意識したい視点】
- メインとなる軸は何か
- ユーザーの検索意図はどこにあるか
- 年代・属性、あるいは地域性というフィルターはあるか
- どのフェーズの悩みか(始め方、選び方、あるいは失敗した時など)
- 見落とされがちなネガティブな要素はないか
こうした関連性を自分たちだけで、定量的に分析し続けるのはかなりの労力が必要になりますよね。そこで、人力では拾いきれない「問いの抜け漏れ」を、AI と同じ基準で可視化してくれるのが、Ahrefs AI コンテンツヘルパーです。

AI コンテンツヘルパーの面白い点は、AI と同じ「コサイン類似度」という基準を用いて、コンテンツの網羅性を評価しているところです。これを使うことで、AI 時代の SEO で不可欠な「トピックの網羅性」や「検索意図との一致具合」を、文字通り AI と同じ視点で客観的に評価できるようになります。どのトピックを強化すべきかが数値で一目に判断できるので、迷いが少なくなるのではと思います。

また、AI チャット機能を活用して、競合がどのように言及しているかを調べながらスコアを上げていくことも可能です。

AI コンテンツヘルパーは、既存の記事のリライトはもちろん、公開前の新規コンテンツの評価にも大いに役立つはずです。AI SEO 対策 の一環として、ぜひ一度試してみていただければと思います。

Ahrefs AI コンテンツヘルパーについて詳しく知りたい方はこちらをご覧ください。
キーワード調査を進める上で、決して無視できないのがゼロクリック検索の存在です。AI 検索の登場によって、私たちの検索行動は驚くほど様変わりしました。
【変化した検索行動の傾向】
- モバイルファーストの加速:より短く、あるいは音声による直感的な検索が増加
- 会話調・質問型クエリの増加:具体的な「問い」を文章で入力するスタイルの定着
- AI による回答の先出し:検索結果の最上部(SERP)で、即座に疑問が解決される
ここで、当然の疑問として浮かぶのが、「クリックされないなら意味がないのでは?」という問いです。確かにゼロクリック検索は飛躍的に増えています。Ahrefs 独自調査によると、AI による概要が表示されることで、ウェブページへのアクセス数が平均で 34.5% 減少しているという結果が出ています。
ですが、ここで忘れてはいけないのは、ユーザーは AI が生成した回答に満足し、そこから多くの情報を得ているという事実です。もし、AI が生成する回答の中に自社の情報が適切に含まれていたら。その場ではクリックされなくても、ユーザーの中に「このブランドは信頼できる」という認識が生まれます。それが後々の指名検索やブランド検索、つまり「深い興味」へ繋がる可能性もあります。
これからのゼロクリック検索への対応では、どのステップで、どんな問いが満たされたのか。そして、プロセスのどこで自社のコンテンツが機能しているのか。そうした「目に見えない貢献」を冷静に見極めるのが、重要になってくるのかなと考えています。
Ahrefs 独自調査の結果について詳しく知りたい方はこちらをご覧ください。
- AI による概要が表示されることで、ページへのアクセス数が34.5% 減少!
ゼロクリック検索について詳しく知りたい方はこちらをご覧ください。
ここまで、AI 検索時代においては、キーワードの「構造」を読み解き、ユーザーの問いに具体的に応えることが重要だとお話ししてきました。 ですが、膨大なキーワードを一つひとつ手作業で分析し、目まぐるしいトレンドを先読みするのは、正直に言って至難の業です。
こうした高度な分析を支えるツールとして、冒頭で少し触れた Ahrefs MCP サーバーというものがあります。 これは Ahrefs の膨大な SEO データに直接アクセスし、自然言語を使って直感的に、かつ短時間でデータの抽出や解析ができる機能です。
これまでも、Ahrefs は MCP サーバーを用いたトレンド分析やデータの振り返りを行ってきました。そこで行った分析の手順は以下の通り。
【MCP サーバーを活用した分析の手順】
- メインキーワードを選定する 検索意図が明確なクエリを含むワードを決定します。ボリュームの大小より、「問いの種類」に注目するのがポイントかな、と。
- MCP サーバーで多角的に分析する 関連キーワードの抽出はもちろん、検索意図の分類や、それらの時系列推移を可視化していきます。
では、実際に MCP サーバーで行った分析例を少しご紹介しましょう。
———————————————————————–
分析条件
- メインキーワード:ai seo(関連ワード含む)
- 対象地域:日本
———————————————————————–

Ahrefs の MCP サーバーを使えば、月間ボリュームや検索意図、SERP の情報を短時間で一括で取得できます。今回の解析では、プロンプトを工夫したおかげで、コンテンツ戦略にそのまま活用できるような「AI によるデータの解釈」まで出力できました。

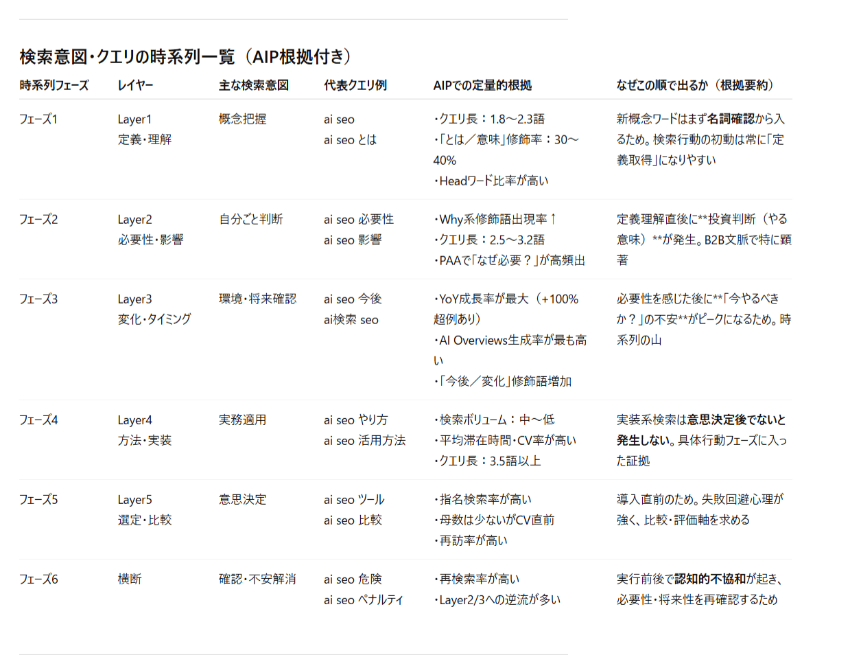
検索意図の分析もノーコードで直感的に行えるので、意図の階層構造を捉え、それぞれのレイヤーで何が重要なのかを把握するのもスムーズです。



さらに解析を進めると、ユーザーがどの段階で、どんな悩みを抱えているのかを横断的に可視化した結果が得られます。ただ、一つ付け加えておきたいのは、実際の検索行動は図解のように一直線に進むわけではないということです。各フェーズを往復しながら進むのが現実ですので、そこは念頭に置いておきましょう。

このように、MCP サーバー解析は、単発のキーワードデータでは見えてこない「検索行動の構造」を、複数の指標を組み合わせて分析できるのが強みです。今の時代、何が検索されているかを知ることはもちろんですが、それ以上に「変化」を捉えることが重要です。クエリの構造やトレンド、そしてゼロクリック検索になりやすい領域を網羅的に分析することで、はじめて AI 検索を前提とした SEO 戦略が可能になる、と私は考えています。
Ahrefs の MCPサーバーの活用方法について、詳しくはこちらをご覧ください。
これまでの記事でも何度か触れてきましたが、AI 検索の登場によって、私たちの検索体験は本当に大きな転換期を迎えました。ですが、SEO の本質が「ユーザーの悩みを解決すること」にある、という点は、今も昔も変わりません。この原点に改めて立ち返ってみると、検索意図を深く読み解くことの重要性は、以前よりもずっと高まっているといえます。
これからの AI SEO 対策 においては、単に変化を恐れるのではなく、その変化の構造を冷静に捉えることが大切です。Ahrefs の MCP サーバー含む多様な機能うまく活用して、「ユーザーは今、何を求めているのか」という問いを、より深く、より多角的に考える。そうした思考力そのものが、これからの戦略の核になるのかな、と思います。
キーワード調査とは、単なるデータ収集ではなく、ユーザーの問いを深く理解するための対話のプロセスでもあります。ユーザーの抱える悩みや願望を、定量的、かつ構造的に捉え直すこと。そのための確かな支えとして Ahrefs のデータを活用し、この新しい AI 検索時代にふさわしい SEO 戦略を、一緒に築いていきましょう。
- Ahrefs 公式ブログ— 本社発信の記事
- Ahrefs Canny — 開発チームへ意見を送る
- X 公式アカウント— 最新情報をリアルタイムで
- Ahrefs note — 日本チーム発信の記事